Нейросеть

Влияние семьи на формирование личности: социологический и психологический аспекты (Реферат)

Нейросеть для реферата Гарантия уникальности Строго по ГОСТу Высочайшее качество Поддержка 24/7

В реферате рассматривается многогранное влияние семьи на процесс формирования личности. Анализируются различные теории семейных отношений и их роль в развитии ценностей, убеждений и поведенческих моделей. Особое внимание уделяется влиянию стиля воспитания, эмоциональной атмосферы и внутрисемейной коммуникации на самооценку и социальную адаптацию. Работа освещает как позитивные, так и негативные аспекты семейного влияния, а также возможные пути компенсации неблагоприятных факторов. Исследование направлено на выявление ключевых факторов семейного воспитания, определяющих успешность социальной реализации личности.

Результаты:

Определение ключевых характеристик семейного воспитания, способствующих гармоничному развитию личности.

Актуальность:

Исследование влияния семьи на личность имеет высокую актуальность в связи с растущим интересом к проблемам детства, подросткового возраста и семейных отношений в современном обществе.

Цель:

Выявить и систематизировать основные факторы семейного влияния на формирование личности и оценить их значимость.

Наименование образовательного учреждения

Реферат

на тему

Влияние семьи на формирование личности: социологический и психологический аспекты

Выполнил: ФИО

Руководитель: ФИО

Содержание

  • Введение 1
  • Теоретические основы изучения влияния семьи на личность 2
    • - Основные понятия и категории 2.1
    • - Теории влияния семьи на развитие личности 2.2
    • - Факторы семейного воспитания 2.3
  • Структура семьи и ее влияние на формирование ценностей 3
    • - Влияние структуры семьи на социализацию 3.1
    • - Роль родительских фигур в формировании ценностей 3.2
    • - Традиции и ритуалы в семье 3.3
  • Эмоциональный климат в семье и его воздействие на самооценку 4
    • - Влияние позитивной семейной атмосферы 4.1
    • - Последствия негативного эмоционального климата 4.2
    • - Механизмы формирования самооценки 4.3
  • Практические примеры и исследования влияния семьи на личность 5
    • - Анализ кейсов из практики 5.1
    • - Обзор эмпирических исследований 5.2
    • - Статистические данные о влиянии семьи 5.3
  • Заключение 6
  • Список литературы 7

Введение

Содержимое раздела

В данном разделе обосновывается выбор темы, определяется актуальность исследования и формулируется его цель. Определяются ключевые понятия, такие как “личность”, “семья”, “формирование личности”. Кратко излагается структура реферата и описываются методы анализа используемых источников. Введение задает вектор исследования и подготавливает читателя к восприятию основной информации.

Теоретические основы изучения влияния семьи на личность

Содержимое раздела

В этом разделе будут рассмотрены основные теоретические подходы к пониманию влияния семьи на формирование личности. Будут проанализированы работы классиков социологии и психологии, таких как З. Фрейд, Э. Эриксон, А. Маслоу и др., а также современные исследования в области семейных отношений. Особое внимание будет уделено теориям социализации и усвоения культурных норм.

    Основные понятия и категории

    Содержимое раздела

    Определение ключевых понятий: что такое семья, ее функции и структура. Раскрытие понятия личности, ее компоненты и этапы развития. Определение процесса социализации и его взаимосвязь с семейным воспитанием.

    Теории влияния семьи на развитие личности

    Содержимое раздела

    Обзор основных теоретических подходов к изучению влияния семьи: психоаналитическая теория, теория привязанности, системная семейная терапия. Анализ сильных и слабых сторон каждой теории.

    Факторы семейного воспитания

    Содержимое раздела

    Рассмотрение различных факторов семейного воспитания: стиль воспитания, эмоциональный климат, ценности и нормы, возможности для развития. Определение их влияния на формирование личности.

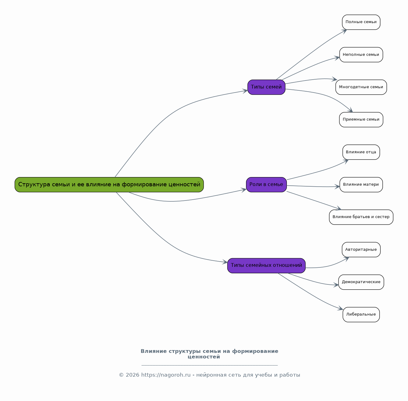
Структура семьи и ее влияние на формирование ценностей

Содержимое раздела

В данном разделе анализируется влияние структуры семьи (полные, неполные, многодетные, приемные) на формирование ценностных ориентаций ребенка. Исследуется влияние ролей в семье (отец, мать, дети) на развитие личности. Рассматриваются особенности влияния различных типов семейных отношений (авторитарные, демократические, либеральные) на формирование моральных принципов.

    Влияние структуры семьи на социализацию

    Содержимое раздела

    Анализ различий в социализации детей в разных типах семей. Выявление преимуществ и недостатков каждого типа.

    Роль родительских фигур в формировании ценностей

    Содержимое раздела

    Исследование влияния стиля воспитания матери и отца на формирование моральных принципов и ценностных ориентаций ребенка.

    Традиции и ритуалы в семье

    Содержимое раздела

    Рассмотрение роли семейных традиций и ритуалов в формировании чувства принадлежности и идентичности.

Эмоциональный климат в семье и его воздействие на самооценку

Содержимое раздела

В этом разделе рассматривается вклад эмоционального климата в семье (поддержка, доверие, любовь, конфликтность) в формирование самооценки ребенка. Анализируются последствия негативного эмоционального климата (критика, отвержение, насилие) для развития личности. Исследуются механизмы формирования адекватной и неадекватной самооценки, а также их влияние на социальную адаптацию.

    Влияние позитивной семейной атмосферы

    Содержимое раздела

    Анализ влияния любви, поддержки и доверия на формирование здоровой самооценки и уверенности в себе.

    Последствия негативного эмоционального климата

    Содержимое раздела

    Исследование влияния критики, отвержения и насилия на формирование низкой самооценки и негативного самовосприятия.

    Механизмы формирования самооценки

    Содержимое раздела

    Рассмотрение процессов сравнения себя с другими, оценки себя с точки зрения значимых других и интернализации ценностей и норм.

Практические примеры и исследования влияния семьи на личность

Содержимое раздела

Данный раздел посвящен анализу конкретных примеров и результатов исследований, подтверждающих влияние семьи на формирование личности. Рассматриваются кейсы из практики психологов и социальных работников. Анализируются данные эмпирических исследований, проведенных в различных странах. Представлены статистические данные, демонстрирующие связь между семейным воспитанием и уровнем социальной адаптации.

    Анализ кейсов из практики

    Содержимое раздела

    Рассмотрение конкретных примеров, демонстрирующих влияние семейного воспитания на развитие личности.

    Обзор эмпирических исследований

    Содержимое раздела

    Анализ результатов исследований, подтверждающих связь между семейными факторами и личностными характеристиками.

    Статистические данные о влиянии семьи

    Содержимое раздела

    Представление статистической информации, демонстрирующей связь между семейным воспитанием и уровнем социальной адаптации.

Заключение

Содержимое раздела

В заключении подводятся итоги исследования, формулируются основные выводы и даются рекомендации. Обобщаются основные результаты и подчеркивается значимость изученных проблем. Определяются перспективы дальнейших исследований в данной области. Заключение является итоговым этапом работы, где демонстрируется достижение поставленной цели.

Список литературы

Содержимое раздела

В данном разделе приводится полный список использованных источников, оформленный в соответствии с требованиями ГОСТ. Включаются научные статьи, монографии, учебники, интернет-ресурсы и другие материалы, использованные при написании реферата. Список литературы является подтверждением научной обоснованности исследования.

Получи Такой Реферат

До 90% уникальность
Готовый файл Word
Оформление по ГОСТ
Список источников по ГОСТ
Таблицы и схемы
Презентация

Создать Реферат на любую тему за 5 минут

Создать

#2088643