Нейросеть

Вольная борьба: основы, современное состояние и перспективы развития (Реферат)

Нейросеть для реферата Гарантия уникальности Строго по ГОСТу Высочайшее качество Поддержка 24/7

Данный реферат посвящен всестороннему изучению вольной борьбы, начиная с ее исторических корней и основных принципов, заканчивая современным состоянием и тенденциями развития. Рассматриваются ключевые техники и тактики, применяемые в этом виде спорта, а также роль физической подготовки и психологической устойчивости спортсменов. Особое внимание уделяется влиянию международных соревнований и изменению правил на развитие вольной борьбы. Анализируются основные факторы, влияющие на популяризацию и будущее этого вида спорта.

Результаты:

Работа предоставит систематизированное понимание вольной борьбы как вида спорта, его эволюции и перспектив.

Актуальность:

Исследование актуально, поскольку вольная борьба является значимой дисциплиной в мировом спорте, требующей постоянного анализа и совершенствования.

Цель:

Целью работы является комплексный анализ вольной борьбы, включающий ее историю, современное состояние, основные техники и перспективы развития.

Наименование образовательного учреждения

Реферат

на тему

Вольная борьба: основы, современное состояние и перспективы развития

Выполнил: ФИО

Руководитель: ФИО

Содержание

  • Введение 1
  • Исторические аспекты и эволюция вольной борьбы 2
    • - Зарождение и развитие вольной борьбы в древности 2.1
    • - Формирование и стандартизация правил вольной борьбы 2.2
    • - Влияние Олимпийских игр на развитие вольной борьбы 2.3
  • Техника и тактика вольной борьбы 3
    • - Основные приемы вольной борьбы: броски, захваты, удержания 3.1
    • - Техника защиты и контратаки 3.2
    • - Тактика ведения поединка: стратегия и планирование 3.3
  • Физическая подготовка и психологическая устойчивость в вольной борьбе 4
    • - Силовая и функциональная подготовка борца 4.1
    • - Развитие скорости и выносливости 4.2
    • - Психологическая подготовка: управление стрессом и концентрация 4.3
  • Современное состояние и тенденции развития вольной борьбы 5
    • - Изменения в правилах и их влияние на тактику борьбы 5.1
    • - Влияние международных соревнований на развитие вольной борьбы 5.2
    • - Перспективные направления развития вольной борьбы 5.3
  • Заключение 6
  • Список литературы 7

Введение

Содержимое раздела

Введение в реферат, которое задает контекст и обозначает важность выбранной темы – вольная борьба. В этом разделе будет обозначена актуальность исследования, его цели и задачи. Также будет представлен краткий обзор структуры реферата и его основных разделов, чтобы читатель мог сориентироваться в содержании. Этот раздел призван заинтересовать читателя и подготовить его к более глубокому погружению в тему вольной борьбы.

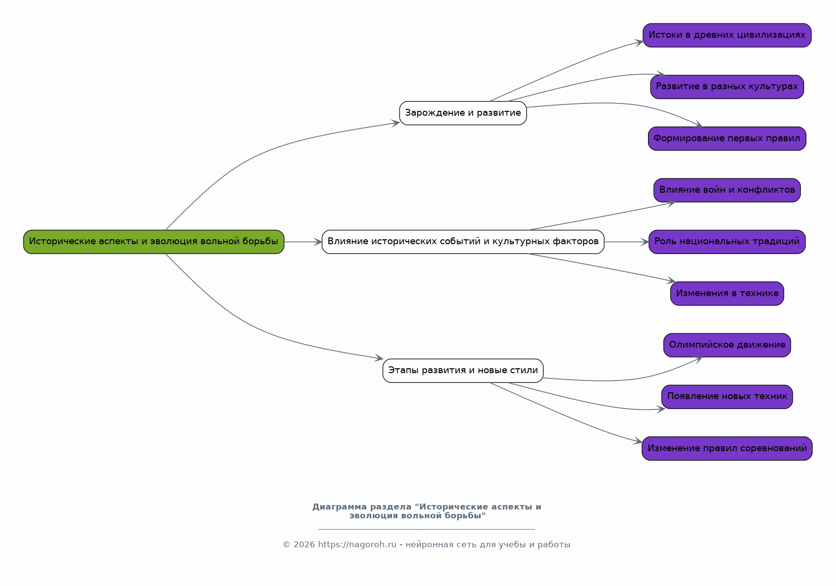
Исторические аспекты и эволюция вольной борьбы

Содержимое раздела

В данном разделе будет рассмотрена история вольной борьбы, начиная с ее зарождения и развития в различных культурах. Анализируется влияние различных исторических событий и культурных факторов на формирование правил и техник борьбы. Будет уделено внимание этапам развития вольной борьбы, появлению новых стилей и подходов. Кроме того, будут рассмотрены ключевые фигуры и организации, внесшие вклад в формирование и популяризацию этого вида спорта. Особое внимание будет уделено изменениям в правилах соревнований.

    Зарождение и развитие вольной борьбы в древности

    Содержимое раздела

    Этот подраздел посвящен истокам вольной борьбы, включая ее ранние формы и эволюцию в различных древних цивилизациях. Рассматриваются культурные и религиозные аспекты, связанные с борьбой, а также первые упоминания и описание техник. Будет проанализировано, как борьба использовалась в военных целях и в качестве элемента физической подготовки. Особое внимание будет уделено различным стилям борьбы и их влиянию на современные виды единоборств.

    Формирование и стандартизация правил вольной борьбы

    Содержимое раздела

    Здесь будет рассмотрен процесс формирования правил и стандартов вольной борьбы в XIX и XX веках. Будет проанализировано, как менялись правила для обеспечения безопасности спортсменов и повышения зрелищности соревнований. Рассмотрятся ключевые международные организации, ответственные за регулирование и проведение соревнований. Особое внимание будет уделено изменениям в весовых категориях, разрешенным захватам и продолжительности поединков.

    Влияние Олимпийских игр на развитие вольной борьбы

    Содержимое раздела

    Этот подраздел посвящен роли Олимпийских игр в популяризации и развитии вольной борьбы. Рассматривается включение вольной борьбы в программу Олимпийских игр и ее влияние на рост популярности. Будет проанализировано, как Олимпийские игры способствовали улучшению подготовки спортсменов и повышению уровня соревнований. Особое внимание будет уделено достижениям и результатам выдающихся борцов на Олимпийских играх.

Техника и тактика вольной борьбы

Содержимое раздела

В данном разделе будет подробно рассмотрена техника вольной борьбы, включая различные приемы и захваты, используемые борцами. Будут проанализированы основные стойки и позиции, а также методы защиты от атак. Особое внимание будет уделено тактическим аспектам борьбы, таким как планирование схватки, выбор стратегии и адаптация к стилю соперника. Также будут рассмотрены ключевые факторы, влияющие на успешное применение техники и тактики.

    Основные приемы вольной борьбы: броски, захваты, удержания

    Содержимое раздела

    Этот подраздел посвящен детальному изучению основных приемов вольной борьбы. Будут рассмотрены различные виды бросков (через плечо, через бедро, с захватом ног и т.д.), техника их выполнения и тактические цели. Также будут подробно описаны захваты, используемые для контроля соперника и проведения атак. Будет уделено внимание приемам удержания, направленным на удержание соперника в контрольной позиции.

    Техника защиты и контратаки

    Содержимое раздела

    В этом подразделе будет рассмотрена техника защиты от различных приемов, а также методы контратаки. Будут изучены основные способы защиты (блоки, уклоны, уходы) и тактика их применения. Особое внимание будет уделено моментам, когда необходимо переходить от защиты к контратаке. Будут проанализированы ключевые элементы, повышающие эффективность защиты и контратаки.

    Тактика ведения поединка: стратегия и планирование

    Содержимое раздела

    Этот подраздел посвящен тактическим аспектам ведения поединка. Будет рассмотрено планирование стратегии в зависимости от стиля и уровня подготовки соперника. Особое внимание будет уделено выбору тактики, учитывающей особенности конкретной схватки. Будут проанализированы факторы, влияющие на принятие решений в процессе поединка, и методы адаптации тактики в ходе соревнований.

Физическая подготовка и психологическая устойчивость в вольной борьбе

Содержимое раздела

В этом разделе будет рассмотрена роль физической подготовки и психологической устойчивости в вольной борьбе. Будет проанализирована важность силовой, скоростной и выносливостной подготовки для достижения высоких результатов. Особое внимание будет уделено методам развития психологической устойчивости, включая управление стрессом и концентрацию. Будут рассмотрены подходы к созданию оптимальной психологической атмосферы на тренировках и соревнованиях.

    Силовая и функциональная подготовка борца

    Содержимое раздела

    Этот подраздел посвящен изучению методов силовой и функциональной подготовки борцов. Будут рассмотрены различные упражнения, направленные на развитие силы, выносливости и гибкости. Особое внимание будет уделено правильной технике выполнения упражнений и планированию тренировочного процесса. Будут проанализированы примеры тренировочных программ, учитывающих индивидуальные особенности спортсменов.

    Развитие скорости и выносливости

    Содержимое раздела

    В этом подразделе будет рассмотрено развитие скорости и выносливости у борцов. Будут проанализированы методы развития скоростных качеств, включая спринт, координационные упражнения и специальные тренировки. Особое внимание будет уделено развитию выносливости, в частности, аэробной и анаэробной. Будут рассмотрены эффективные тренировочные программы и методы контроля нагрузки.

    Психологическая подготовка: управление стрессом и концентрация

    Содержимое раздела

    Этот подраздел посвящен психологической подготовке борцов к соревнованиям. Будут рассмотрены методы управления стрессом, включая техники релаксации и визуализации. Особое внимание будет уделено развитию концентрации, включая упражнения на внимание и ментальные тренировки. Будут рассмотрены подходы к созданию психологической устойчивости и уверенности в себе.

Современное состояние и тенденции развития вольной борьбы

Содержимое раздела

Этот раздел посвящен анализу современного состояния вольной борьбы и тенденциям ее развития. Будут рассмотрены изменения в правилах соревнований, влияющие на тактику и технику борьбы. Также будет проанализировано влияние международных соревнований на развитие этого вида спорта. Особое внимание будет уделено перспективным направлениям развития вольной борьбы, таким как внедрение новых тренировочных методик и технологий.

    Изменения в правилах и их влияние на тактику борьбы

    Содержимое раздела

    В этом разделе анализируются изменения в правилах вольной борьбы и их влияние на тактику ведения поединков. Будет рассмотрено, как новые правила изменяют подходы к борьбе, влияют на выбор приемов и стратегии. Особое внимание будет уделено изменениям в оценке приемов, правилам захватов и другим аспектам, влияющим на ход схватки.

    Влияние международных соревнований на развитие вольной борьбы

    Содержимое раздела

    Рассматривается роль международных соревнований, таких как Олимпийские игры, чемпионаты мира и Европы, в популяризации и развитии вольной борьбы. Анализируется влияние этих соревнований на повышение уровня подготовки спортсменов, развитие новых техник и тактик. Особое внимание уделяется организации соревнований и их влиянию на интерес зрителей и спонсоров.

    Перспективные направления развития вольной борьбы

    Содержимое раздела

    Обсуждаются перспективные направления развития вольной борьбы, включая внедрение новых тренировочных методик и технологий. Рассматриваются инновации в подготовке спортсменов, использование современных технологий для анализа и улучшения техники. Особое внимание уделяется развитию массового спорта и популяризации вольной борьбы среди молодежи.

Заключение

Содержимое раздела

В заключении резюмируются основные положения реферата о вольной борьбе. Подводятся итоги исследования, обобщаются основные выводы, полученные в ходе анализа. Оценивается значимость вольной борьбы в современном спорте и формулируются перспективы ее дальнейшего развития. Отмечается вклад вольной борьбы в физическое воспитание и формирование характера спортсменов.

Список литературы

Содержимое раздела

В данном разделе представлен список использованных источников, включая книги, научные статьи, публикации в интернете и другие материалы, использованные для написания реферата. Список литературы составлен в соответствии с требованиями к оформлению научных работ, обеспечивая корректное цитирование и указание авторства использованных данных.

Получи Такой Реферат

До 90% уникальность
Готовый файл Word
Оформление по ГОСТ
Список источников по ГОСТ
Таблицы и схемы
Презентация

Создать Реферат на любую тему за 5 минут

Создать

#5661872