Нейросеть

Воспитание нравственных качеств у младших школьников на уроках литературного чтения: Теоретические основы и практические аспекты (Реферат)

Нейросеть для реферата Гарантия уникальности Строго по ГОСТу Высочайшее качество Поддержка 24/7

Данный реферат посвящен актуальной проблеме формирования нравственности у младших школьников посредством уроков литературного чтения. Исследование рассматривает теоретические основы воспитания нравственных качеств, анализирует методические подходы и практические примеры использования литературных произведений. Работа направлена на выявление эффективных способов развития таких качеств, как доброта, честность, сострадание и ответственность, у учащихся начальной школы. Особое внимание уделяется анализу произведений отечественной и зарубежной литературы, способствующих формированию моральных ценностей.

Результаты:

Результатом работы станет определение эффективных методов и приемов, способствующих воспитанию нравственных качеств у младших школьников на уроках литературного чтения.

Актуальность:

Актуальность исследования обусловлена необходимостью формирования у подрастающего поколения прочных нравственных ориентиров в условиях стремительно меняющегося мира.

Цель:

Целью данного реферата является изучение и анализ педагогических подходов к воспитанию нравственных качеств у младших школьников посредством литературного чтения.

Наименование образовательного учреждения

Реферат

на тему

Воспитание нравственных качеств у младших школьников на уроках литературного чтения: Теоретические основы и практические аспекты

Выполнил: ФИО

Руководитель: ФИО

Содержание

  • Введение 1
  • Теоретические основы формирования нравственных качеств личности младшего школьника 2
    • - Понятие нравственности и морали в педагогике 2.1
    • - Возрастные особенности младших школьников и их влияние на нравственное развитие 2.2
    • - Методологические подходы к воспитанию нравственности 2.3
  • Роль литературного чтения в формировании нравственных качеств 3
    • - Влияние художественного текста на формирование моральных ценностей 3.1
    • - Жанровое разнообразие детской литературы и его воспитательный потенциал 3.2
    • - Методы работы с текстом на уроке литературного чтения 3.3
  • Методика использования литературных произведений для воспитания нравственных качеств 4
    • - Выбор произведений для формирования нравственных качеств 4.1
    • - Разработка уроков и занятий с использованием литературных произведений 4.2
    • - Анализ конкретных примеров произведений и их влияния на формирование нравственности 4.3
  • Практические аспекты реализации воспитательной работы на уроках литературного чтения 5
    • - Анализ уроков с использованием различных методов работы с текстом 5.1
    • - Результаты педагогических наблюдений и анкетирования 5.2
    • - Рекомендации по совершенствованию методики воспитания нравственности на уроках чтения 5.3
  • Заключение 6
  • Список литературы 7

Введение

Содержимое раздела

Введение определяет актуальность выбранной темы, обосновывает ее значимость для современного образования и воспитания. В данном разделе формулируются цели и задачи исследования, определяется его объект и предмет, а также обозначается методологическая основа. Рассматривается структура работы, ее основные разделы и ожидаемые результаты. Акцентируется внимание на роли литературного чтения в духовно-нравственном развитии личности младшего школьника.

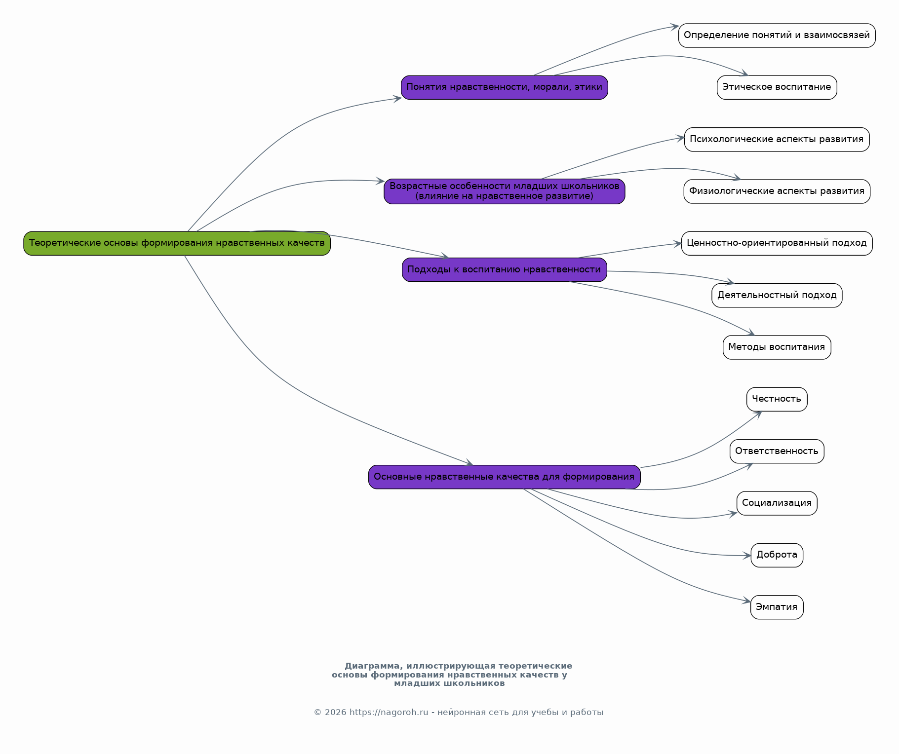
Теоретические основы формирования нравственных качеств личности младшего школьника

Содержимое раздела

В данном разделе рассматриваются ключевые теоретические аспекты, связанные с формированием нравственности у младших школьников. Анализируются понятия нравственности, морали и этики в контексте педагогики. Изучаются возрастные особенности младшего школьного возраста, влияющие на процесс нравственного развития. Рассматриваются различные подходы к воспитанию нравственности, включая ценностно-ориентированный и деятельностный подходы. Определяются основные нравственные качества, которые необходимо формировать у младших школьников.

    Понятие нравственности и морали в педагогике

    Содержимое раздела

    В этом подпункте будет дан развернутый анализ понятий нравственности и морали, а также их взаимосвязи и отличий. Будут рассмотрены различные подходы к определению данных понятий в педагогической науке. Особое внимание будет уделено формированию представлений о добре и зле, правильном и неправильном поведении у младших школьников. Подчеркивается важность воспитания моральных норм и ценностей для успешной социализации личности.

    Возрастные особенности младших школьников и их влияние на нравственное развитие

    Содержимое раздела

    Рассматриваются психологические и физиологические особенности детей младшего школьного возраста. Анализируется влияние этих особенностей на восприятие моральных норм и ценностей. Изучаются особенности эмоциональной сферы младших школьников и их роль в формировании нравственных представлений. Определяются ведущие виды деятельности в младшем школьном возрасте и их влияние на нравственное воспитание. Подчеркивается роль семьи и школы в формировании нравственного облика ребенка.

    Методологические подходы к воспитанию нравственности

    Содержимое раздела

    В данном разделе рассматриваются различные методологические подходы, используемые в педагогике для воспитания нравственности. Анализируются ценностно-ориентированный, деятельностный и личностно-ориентированный подходы. Раскрываются принципы и методы, применяемые в рамках каждого подхода. Проводится сравнительный анализ эффективности различных подходов к формированию нравственных качеств у младших школьников. Подчеркивается важность комплексного использования различных подходов.

Роль литературного чтения в формировании нравственных качеств

Содержимое раздела

В данном разделе исследуется ключевая роль литературного чтения в процессе формирования нравственных качеств у младших школьников. Анализируется влияние литературных произведений на формирование представлений о добре и зле, справедливости и сострадании. Раскрывается воспитательный потенциал различных жанров литературы, таких как сказки, рассказы и басни. Рассматриваются особенности восприятия литературных произведений детьми младшего школьного возраста. Подчеркивается важность выбора произведений, соответствующих возрасту и интересам детей.

    Влияние художественного текста на формирование моральных ценностей

    Содержимое раздела

    Рассматривается влияние художественного текста на формирование моральных ценностей у младших школьников. Анализируется, как сюжет, герои, конфликты и мораль произведения воздействуют на эмоциональную сферу ребенка и его нравственные представления. Изучается роль литературы в формировании эмпатии, сочувствия и умения понимать других людей. Определяется, как художественные произведения способствуют развитию критического мышления. Показывается, как литература помогает формировать нравственные ориентиры.

    Жанровое разнообразие детской литературы и его воспитательный потенциал

    Содержимое раздела

    Рассматривается разнообразие жанров детской литературы и их воспитательный потенциал. Анализируется роль сказок, рассказов, басен, стихов и других жанров в формировании нравственных качеств. Выявляются особенности восприятия различных жанров детьми младшего школьного возраста. Определяется, какие жанры литературы наиболее эффективны для формирования конкретных нравственных качеств. Подчеркивается важность правильного выбора произведений для уроков литературного чтения.

    Методы работы с текстом на уроке литературного чтения

    Содержимое раздела

    Рассматриваются методы работы с текстом на уроках литературного чтения, направленные на воспитание нравственных качеств. Анализируются различные приемы, такие как анализ образов, беседа по содержанию, ролевое чтение, инсценировки и творческие задания. Определяются эффективные методы, способствующие формированию нравственных ориентиров у младших школьников. Предлагаются рекомендации по организации уроков литературного чтения с учетом возрастных особенностей детей. Подчеркивается роль учителя в процессе нравственного воспитания.

Методика использования литературных произведений для воспитания нравственных качеств

Содержимое раздела

В данном разделе рассматривается методика использования литературных произведений на уроках литературного чтения для воспитания нравственных качеств. Анализируются конкретные примеры литературных произведений, способствующих формированию таких качеств, как доброта, честность, сострадание и ответственность. Разрабатываются уроки и занятия, направленные на развитие нравственности у младших школьников. Оценивается эффективность предложенных методик и приемов. Подчеркивается роль учителя в организации учебного процесса.

    Выбор произведений для формирования нравственных качеств

    Содержимое раздела

    Рассматриваются критерии выбора литературных произведений для формирования нравственных качеств у младших школьников. Анализируются произведения, способствующие развитию доброты, честности, сострадания и ответственности. Предлагаются конкретные примеры сказок, рассказов и других жанров, рекомендуемых для изучения. Обсуждаются вопросы соответствия произведений возрасту и интересам детей. Подчеркивается роль подбора произведений, отвечающих воспитательным задачам.

    Разработка уроков и занятий с использованием литературных произведений

    Содержимое раздела

    Предлагаются методические разработки уроков и внеклассных занятий по литературному чтению, направленных на воспитание нравственных качеств. Описываются этапы проведения уроков, включающие работу с текстом, анализ образов, обсуждение морали произведения и творческие задания. Приводятся примеры использования различных методов и приемов, способствующих формированию нравственных представлений у младших школьников. Предлагается система контроля усвоения материала.

    Анализ конкретных примеров произведений и их влияния на формирование нравственности

    Содержимое раздела

    Проводится анализ конкретных литературных произведений с точки зрения их влияния на формирование нравственных качеств у младших школьников. Рассматриваются образы главных героев, их поступки и взаимоотношения. Анализируется мораль произведений и их значение для воспитания. Оценивается влияние конкретных произведений на формирование таких качеств, как доброта, честность, ответственность и сочувствие. Приводятся примеры практического применения.

Практические аспекты реализации воспитательной работы на уроках литературного чтения

Содержимое раздела

В данном разделе представлены практические аспекты реализации воспитательной работы на уроках литературного чтения. Приводятся примеры конкретных уроков и внеклассных мероприятий, направленных на формирование нравственных качеств у младших школьников. Анализируются результаты педагогических наблюдений и анкетирования, проведенных среди учащихся. Оценивается эффективность используемых методик и приемов. Рассматриваются проблемы и перспективы дальнейшей работы в данном направлении.

    Анализ уроков с использованием различных методов работы с текстом

    Содержимое раздела

    Проводится анализ конкретных уроков литературного чтения, на которых используются различные методы работы с текстом - анализ образов, беседа по содержанию, ролевое чтение. Оценивается влияние этих методов на формирование нравственных качеств у учащихся. Выявляются сильные и слабые стороны каждого метода. Предлагаются рекомендации по улучшению методики проведения уроков.

    Результаты педагогических наблюдений и анкетирования

    Содержимое раздела

    Представлены результаты педагогических наблюдений за учениками в процессе уроков литературного чтения. Проанализированы ответы, полученные в результате анкетирования учащихся, направленного на выявление сформированности нравственных качеств. Оценивается эффективность используемых методик на основе полученных данных. Делаются выводы о влиянии литературного чтения на воспитание нравственности.

    Рекомендации по совершенствованию методики воспитания нравственности на уроках чтения

    Содержимое раздела

    Предлагаются конкретные рекомендации по совершенствованию методики воспитания нравственности на уроках литературного чтения. Определяются перспективные направления дальнейшей работы. Рассматриваются вопросы повышения эффективности уроков. Подчеркивается важность постоянного совершенствования профессионального мастерства учителя. Предлагаются пути повышения мотивации учащихся.

Заключение

Содержимое раздела

В заключении обобщаются основные выводы, полученные в ходе исследования. Подводятся итоги работы, акцентируется внимание на достигнутых целях и задачах. Оценивается эффективность предложенных методов и приемов воспитания нравственных качеств у младших школьников на уроках литературного чтения. Формулируются практические рекомендации для учителей. Определяются перспективы дальнейших исследований в данной области.

Список литературы

Содержимое раздела

Список использованной литературы включает в себя перечень основных источников, использованных в реферате. Он содержит как научные статьи, монографии, учебники, так и нормативные документы и методические пособия. Каждый источник представлен в соответствии с требованиями к оформлению списка литературы. Список литературы служит основой для подтверждения достоверности представленной информации и позволяет читателю ознакомиться с использованными источниками.

Получи Такой Реферат

До 90% уникальность
Готовый файл Word
Оформление по ГОСТ
Список источников по ГОСТ
Таблицы и схемы
Презентация

Создать Реферат на любую тему за 5 минут

Создать

#5613742